体坛周报全媒体原创

竞技网:利物浦与努涅斯达初步协议

据竞技网消息,利物浦已经与本菲卡前锋达尔文·努涅斯就个人合同达成初步协议,但据多家英媒消息,利物浦与本菲卡俱乐部的谈判仍然没有太大进展。本菲卡希望得到8000万欧元的转会费,外加约2000万浮动,折合为8550万英镑,如果利物浦付出这个数字,努涅斯就将成为队史标王。
【欧国联】瑞士0比1西班牙

关键进球:费兰·托雷斯右路传球被破坏后跟进逼抢,马科斯·略伦特禁区右侧传中,萨拉维亚铲射破门,VAR认定进球有效,1比0。
欧洲国家联赛甲B组第3轮,西班牙客场1比0胜瑞士,积5分升至次席,瑞士0分垫底。萨拉维亚打进致胜球。
【欧国联】葡萄牙2比0捷克

关键进球:内维斯中圈传球,贝尔纳多·席尔瓦右肋直塞,格德斯低射入远角,2比0。
欧洲国家联赛甲B组第3轮,葡萄牙主场2比0胜捷克,7分领跑,捷克4分排名第3。贝尔纳多·席尔瓦接连助攻坎塞洛和格德斯破门。C罗全场3次射门,有2次被门将斯塔涅克化解。

【中超】郑凯木闪击罗德里格补射 沧州1比1梅州

精彩进球:林创益定位球助攻,郑凯木后点包抄破门
北京时间6月9日,中超第二轮比赛沧州雄狮迎战梅州客家的比赛打响。上半场比赛,郑凯木开场闪击,吉森远射中柱后罗德里格补射扳平比分,奥斯卡伤退,半场战罢,沧州雄狮1比1梅州客家。下半场比赛沧州门将邵镤亮多次在门前化解险情确保城门不失,最终两队战成1比1,握手言和。
【中超】戴伟浚4分钟传射 深足2比1津门虎取两连胜

精彩进球:戴伟浚任意球直挂死角,世界波!
北京时间6月9日,2022赛季中超联赛梅州赛区第二轮展开一场重头戏,深圳队与天津津门虎在五华奥体中心惠堂体育场迎来直接交锋。上半场刚开场,阿奇姆彭单刀打进一球被VAR判罚无效,随后,拉多尼奇门前包抄险些破门,半场战罢,津门虎与深圳队暂时0比0互交白卷。下半场比赛,戴伟浚在4分钟内先是任意球直接破门,随后妙传裴帅得分。补时阶段,埃德尔·利马打空门得手,最终深圳队2比1战胜天津津门虎,取得两连胜。
记者:一支法甲俱乐部希望引进戴伟浚,并想了解他本人的想法

据记者程文莉报道,一支法甲俱乐部希望引进戴伟浚,并想了解他本人的想法。这支球队可以引进5名非欧盟球员,他们相信戴伟浚有这个能力竞争非欧盟球员引进名额。而法甲的夏季转会窗口于今日正式开启。对于戴伟浚而言,能受到法甲俱乐部的青睐,也证明了他的个人价值。
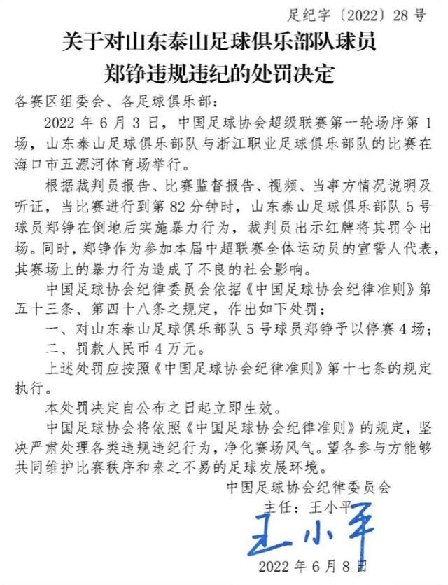
重罚!足协官方:郑铮报复性蹬踏对手,停赛4场+罚款4万

足协官方公布处罚决定,郑铮停赛4场+罚款人民币4万元。足协官方公告中提到,郑铮作为中超联赛全体运动员宣誓代表,在比赛中有暴力行为,造成了社会不良影响,因此对郑铮做出停赛4场+罚款人民币4万元的决定。中超首轮山东泰山与浙江队的揭幕战,郑铮在第83分钟报复性动作放倒马修斯,主裁判张雷回看VAR后,向郑铮直接出示红牌,这也是本赛季中超联赛的首张红牌。
重拾教鞭!官方:加图索出任瓦伦西亚主帅

北京时间6月9日,官方消息,加图索正式出任西甲球队瓦伦西亚主帅。加图索在接受采访时表示:“这是我第一次来到瓦伦西亚,我非常高兴。很自豪能够执教这样一支欧陆闻名的俱乐部。”“我清楚球迷们非常希望一切进展顺利,我也同样如此。我们明天将会进行对话,然后就会开始非常努力地工作。”
博努奇:经与曼奇尼商定,将提前离开意大利国家队开始假期

意大利中卫博努奇在社交媒体宣布,自己将提前离开国家队集训营开启假期。博努奇:“在与曼奇尼先生的一同商定下,我提前一周离开了国家队,开始了我的假期。刚刚结束了一个漫长而劳累的赛季,现在是时候去恢复,享受与家人和朋友的团聚时刻,为自己的身心充电。并且为7月初开始的尤文以及国家队征程继续努力,未来将有新的挑战与责任等待着我,他们将是令人兴奋的、困难的但又刺激的。我必须准备好以尤文球员与国家队球员的身份再次面对这些。”
官方:罗伊斯因肌肉拉伤将缺席欧国联比赛

据德国国家队官方推特的消息,德国国脚罗伊斯将缺席之后的欧国联比赛,因为球员的肌肉拉伤了。罗伊斯此前因为感染症状缺席了德国的比赛,不过近期球员已经恢复,并被认为可以出战未来3场欧国联比赛。但罗伊斯拉伤了肌肉,将不会出场。
记者:格拉文贝赫将在本周六与拜仁签约5年

据德国记者菲利普·凯斯勒的报道,拜仁慕尼黑将在本周六与格拉文贝赫签订合同,双方将签约5年。根据之前的消息,拜仁将支付1850万欧+550万欧浮动条款从阿贾克斯签下格拉文贝赫,球员年薪约1000万欧。
官方:拉卡泽特自由身回归加盟里昂,签约至2025年

北京时间6月9日,里昂官方消息,阿森纳前锋拉卡泽特自由身回归加盟里昂,双方签约至2025年。官方公告:里昂俱乐部非常自豪且高兴地宣布,拉卡泽特重返球队,他将在接下来三个赛季在此效力
罗马诺:巴斯托尼向国米明确表示希望留队

据罗马诺的报道,巴斯托尼方面向国米明确表示,球员计划继续为蓝黑军团效力。罗马诺指出,热刺对国米中卫巴斯托尼非常感兴趣,有意在今夏将其签至阵中,但经纪人已经向国米明确表示,这位23岁的意大利球员计划今夏留队。另外,国米将与迪巴拉以及球员经纪人进行新一轮的直接对话,以完成免签交易。
NBA:绿军主场拿下勇士 总比分2比1

北京时间6月9日,NBA总决赛G3之战今日移师波士顿,首节布朗状态热到发烫单节轰下17+5+3,单节3记三分球带领绿军取得两位数领先。次节凯尔特人延续状态占据着上风,在这之后勇士虽然送出10比0的攻势追近比分,但布朗用一记暴扣和三分为球队稳住局面并带着12分领先进入下半场。神奇的“勇三疯”在第三节再次出现,库里这一节砍下15分,节中一次3+1打成不说,还制造霍福德一级恶意犯规,随后波特命中三分,勇士一个回合攻下7分直接改写局势并实现反超,不过绿军在双探花带领下迅速止血夺回主动权,末节之争绿军用一波9比2的开局攻势重新确立起两位数领先接管比赛,而勇士无论如何努力也没办法突破防线,随着格林六犯毕业比赛也失去悬念。最终,绿军回到主场116比100击败勇士,总比分上2比1取得领先。
【NBA数说】
表现全面!塔图姆23中9&三分9中3 拿下26分6板9助
尽力局!库里6记三分再砍31分4板2助2断 末节3失误
稳定发挥!杰伦16中9砍下全队最高的27分 外加9板5助1帽
状态回暖!克莱17投7中&三分13中5砍下25分3板3助1断1帽
犯规=得分!追梦格林总决赛三战贡献15分15犯规
塔图姆/布朗/斯玛特均拿下20+5+5 联盟1984年总决赛后首个三人组
总决赛至今勇士在第三节累计净胜43分 其余三节凯尔特人净胜52分

【国际足球】
拉波尔塔:我们来时巴萨已死现在仍需重症监护,但最终会正常
小卢卡斯:明年或后年和热刺合同结束后,我很可能重返圣保罗
吕迪格:被安帅这样的教练选择是荣幸 皇马赢家心态与我个性一致
罗纳尔多:虽然希望姆巴佩来西甲,但爱球的人愿看他在任何地方踢
马克龙:姆巴佩凭良心作出决定 希望齐达内执教一家法国大俱乐部
莱万:我被替换下场是计划好的 比利时没高压逼抢但我们无法控球
罗腾:巴黎球员有自己的说辞,他们不想离开只是因为能拿高薪
马丁内斯:我说了一遍又一遍,没有人应该担心比利时足球的未来
【国内足球】
李章洙向张鹭颁发400场纪念球衣,祝他接下来有更精彩表现!
女甲11轮过后积分榜:浙江杭州女足以8胜2平1负的战绩位列榜首
【篮球】
塔图姆:为了球队能够获得胜利,我会在场上拼尽全力。
库里:我会没事的,我被霍福德压了下,显然有些痛感,但是我会没事的。
斯玛特:抬头看到悬挂着的总冠军旗帜 对我们来说是一种动力!
布朗:无论是在波士顿还是旧金山 我们都需要用最正确的方式打球
追梦:我喜欢当坏人但今晚没做好 对方费很大精力和我对喷棒极了
卢尼:长篮板致使我们无法做好卡位 没有匹配上内线的对抗强度
科尔:追梦这场打得很艰难 但我如信任其他人一样信任他
魔术师:塔图姆9次助攻极具影响力 帮助球队每个人都变得更加出色
Amico:骑士可能会送出自己的两个次轮签 以换回一名老将
帕金斯:看起来追梦为播客做好了准备 而非真正的比赛
【综合】
击剑亚锦赛中国队名单出炉 朱明叶林声领衔出战
周冠宇:本赛季表现起伏很大 不太担心明年的计划

郑智以大学老师身份亮相

2022年中超联赛正如火如荼进行,作为中国足球代表性人物的郑智,并没有出现在任何赛区。9日,郑智第一次以广州体育学院老师的身份公开亮相,在2022年广州体育学院2022届毕业典礼上,他作为广体足球学院本科教师代表致辞发言,向2022届毕业的学子们送上祝福。
@蓝小杰:赚够多了 厌倦了打打杀杀的日子 回归校园
@杰拉德阿隆索:亿万富翁体验下生活,镀下金,以后弄个一官半职享受世界
@superkevinli :名利双收,赶上了待遇最好的时候,形势不好了正好退役当教授人生赢家。
@黑脚男 :郑智算是圆满了,最后没有带来啥,但是作为中国球员在这个环境里,能拿的都拿了。
@idiopa:宇宙的尽头是编制
@无忌_hTjx :中国足球圈乌烟瘴气,但作为职业球员,郑智已经很不错了

五大联赛球队平均年龄排名

德国知名足球数据网站“转会市场”统计了本赛季五大联赛球队的平均年龄,其中国际米兰的平均年龄超过30岁,是本赛季五大联赛平均年龄最大的球队,也是五大联赛唯一一支平均年龄超过30岁的球队。
本赛季五大联赛平均年龄排名:
1.国际米兰(30.2岁)
2.埃尔切(29.5岁)
3.伯恩利(29.5岁)
4.加的斯(29.1岁)
5皇家贝蒂斯(29.1岁)
6.马德里竞技(28.6岁)
7.莱万特(28.5岁)
8.西汉姆(28.5岁)
9.比利亚雷亚尔(28.4岁)
10.纽卡斯尔联(28.3岁)

今日(6.10)
17:55 麒麟杯 日本 - 加纳
19:00 国际友谊赛 韩国 - 巴拉圭
19:00 F1阿塞拜疆大奖赛第一次练习赛 F1 - 练习赛1
22:00 F1阿塞拜疆大奖赛第二次练习赛 F1 - 练习赛2
明晨(6.11)
00:00 欧国联D1组第3轮 摩尔多瓦 - 拉脱维亚
00:00 欧国联C3组第3轮 阿塞拜疆 - 斯洛伐克
02:45 欧国联A1组第3轮 丹麦 - 克罗地亚
02:45 欧国联A1组第3轮 奥地利 - 法国
02:45 欧国联B2组第3轮 阿尔巴尼亚 - 以色列
02:45 欧国联C3组第3轮 白俄罗斯 - 哈萨克斯坦
02:45 欧国联D1组第3轮 安道尔 - 列支敦士登